Texas Instruments TPS548B28 20A Synchronous Buck Converter

Texas Instruments TPS548B28 20A Synchronous Buck Converter comes with an adaptive on-time D-CAP3 control mode. Since external compensation is not required, the device is easy to use and requires few external components. The device is well-suited for space-constrained datacenter applications. TPS548B28 has differential remote sense, high-performance integrated MOSFETs, and an accurate ±1%, 0.6V reference over the full operating junction temperature range. The device features fast load-transient response, accurate load regulation and line regulation, Skip-mode or FCCM operation, and programmable soft-start. The Texas Instruments TPS548B28 is a lead-free device. It is fully RoHS compliant without exemption.

Features

  • 4V to 16V input range up to 20A without external bias
  • 2.7V to 16V input range up to 20A with external bias ranging from 3.13V to 3.6V
  • 0.6V to 5.5V output voltage range
  • Integrated 7.7mΩ and 2.4mΩ MOSFETs support 20A continuous output current
  • D-CAP3™ with ultra-fast load-step response
  • Supports all-ceramic output capacitors
  • Differential remote sense with 0.6V ±1% VREF for –40°C to +125°C junction temperature
  • Selectable FCCM or auto-skipping Eco-mode™ for high light-load efficiency
  • Programmable current limit with RTRIP
  • The pin-selectable switching frequency (600kHz, 800kHz, and 1MHz)
  • Differential remote sense for high output accuracy
  • Programmable soft-start time
  • External reference input for tracking
  • Pre-biased start-up capability
  • Open-drain power-good output
  • Hiccup for OC and UV faults, latch-off for OV Fault
  • 4mm × 3mm, 21-pin QFN package
  • Pin compatible with 15A TPS548A28
  • Fully RoHS-compliant without exemption

Applications

  • Rack server and blade server
  • Hardware accelerator and add-in cards
  • Datacenter switches
  • Industrial PC

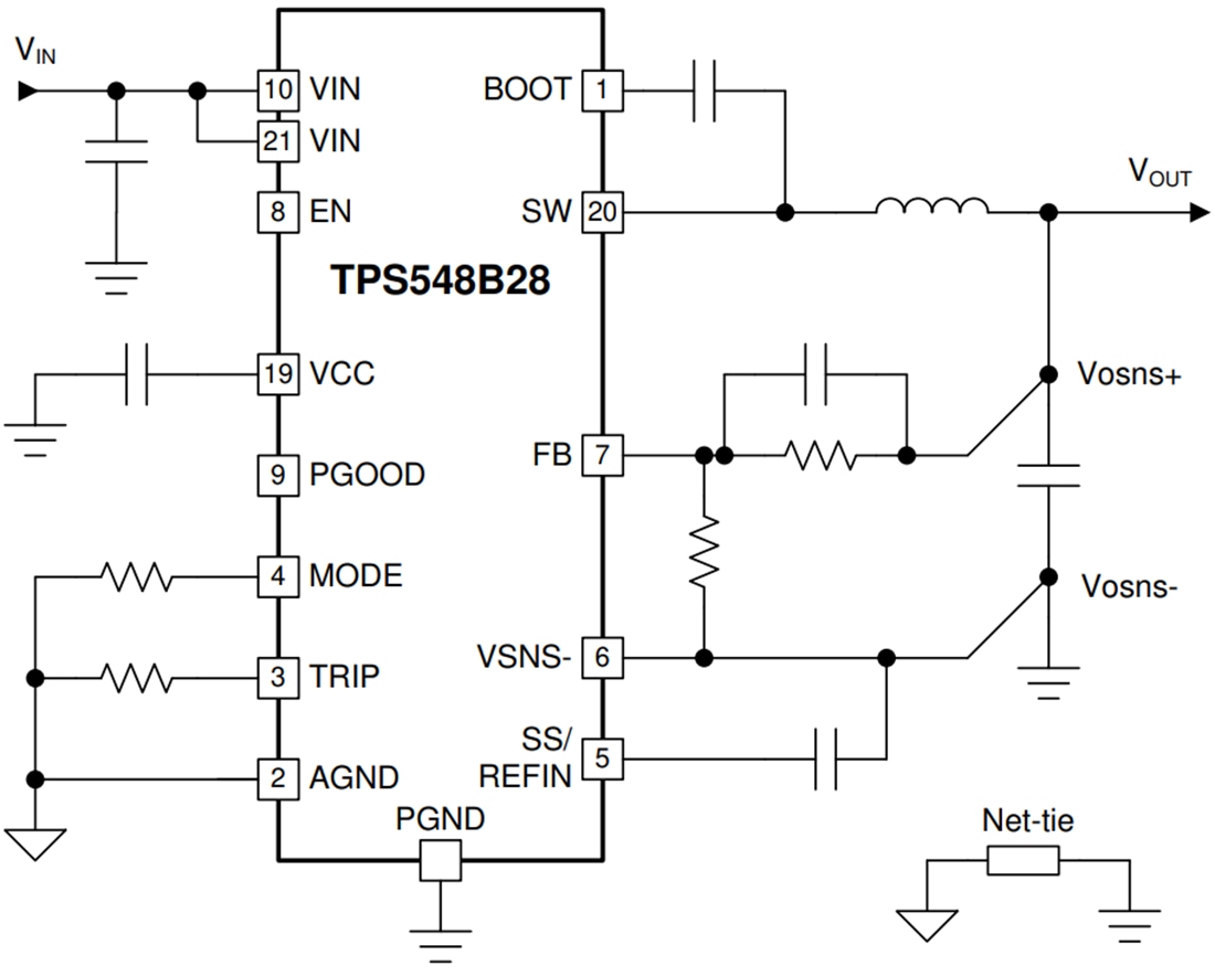
Simplified Schematic

Schematic - Texas Instruments TPS548B28 20A Synchronous Buck Converter
Published: 2021-01-27 | Updated: 2022-03-11