Texas Instruments LM5169FEVM Evaluation Module

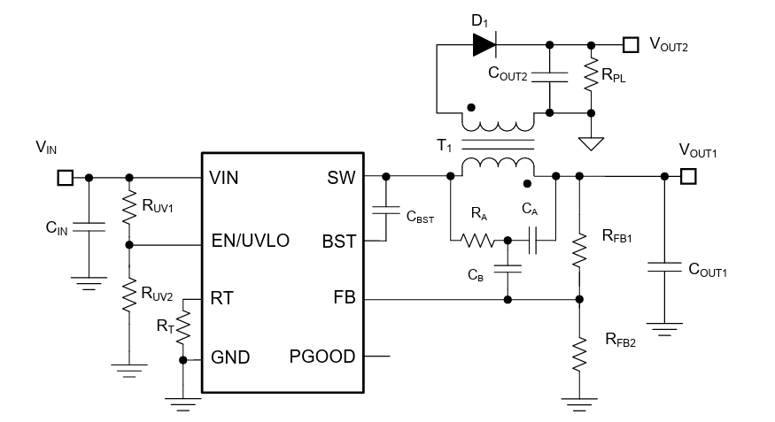
Texas Instruments LM5169FEVM Evaluation Module implements the LM5169FNGUR to create a regulated 10V output capable of providing a 300mA load on the primary side of the transformer with a switching frequency of 750kHz. The secondary side of the transformer supplies a reflected output of 10V, furnishing up to 300mA. The TI LM5169FNGUR is a synchronous buck converter with integrated power MOSFETs, a wide input voltage range, overcurrent protection, and precision enable.

Features

  • Wide input voltage range from 20V to 115V
  • Fixed 3ms soft start
  • COT mode control architecture
  • Peak and valley current-limit protection
  • FPWM mode for fly-buck capability
  • WSON package for small solution-size

Applications

  • Communications - brick power module
  • Industrial battery pack (≥10S)
  • Battery pack - e-bike, e-scooter, LEV
  • Factory automation - PLC
  • Motor drives - BLDC
  • Grid infrastructure - solar

Layout

Texas Instruments LM5169FEVM Evaluation Module

Simplified Schematic

Schematic - Texas Instruments LM5169FEVM Evaluation Module

Test Setup

Location Circuit - Texas Instruments LM5169FEVM Evaluation Module
Published: 2025-02-07 | Updated: 2025-02-11