Texas Instruments DS90UB954-Q1 Dual FPD-Link III Deserializer Hub
Texas Instruments DS90UB954-Q1 Dual FPD-Link III Deserializer Hub provides MIPI CSI-2 output ports for 2MP/60fps Cameras and RADAR. The DS90UB954-Q1 receives data from imagers, supporting 2MP/60fps and 4MP/30fps cameras as well as satellite RADAR and other sensors such as ToF and LIDAR when paired with a DS90UB953-Q1 serializer. A MIPI CSI-2 compliant output compiles and receives data for connection to a downstream processor. A duplicate MIPI CSI-2 clock lane is available to provide a replicated output when configuring the CSI-2 interface for 2-lane operation. Two copies of the collected video stream are created in replication mode, delivering data logging and parallel processing.The device is AEC-Q100 qualified and designed to receive data across either 50Ω single-ended coaxial or 100Ω differential STP cables. The deserializer hub is ideal for Power-over-Coax applications. The receiving equalizer automatically adapts to compensate for cable loss characteristics, requiring no additional programming, including degradation over time. The DS90UB954-Q1 devices are AEC-Q100 qualified for automotive applications.
Features
- AEC-Q100 Qualified for automotive applications:
- Device temperature grade 2: –40°C to +105°C ambient operating temperature range
- Device HBM ESD Classification Level ±4kV
- Device CDM ESD Classification Level C5
- Dual deserializer hub aggregates one or two active sensors Over FPD-Link III interface
- Power-over-Coax (PoC) compatible transceiver
- Supports single-ended coaxial or Shielded Twisted-Pair (STP) cable
- Adaptive receive equalization
- I2C with fast-mode plus up to 1Mbps
- Flexible GPIOs for camera synchronization and diagnostics
- Compatible with DS90UB953-Q1, DS90UB933-Q1 and DS90UB913A-Q1 serializers
- Line fault detection and advanced diagnostics
- ISO 10605 and IEC 61000-4-2 ESD Compliant
- MIPI DPHY Version 1.2/CSI-2 Version 1.3 Compliant
- CSI-2 Output ports
- Supports 1, 2, 3, 4 Data lanes
- CSI-2 Data Rate Scalable for 400Mbps/800Mbps/1.5Gbps/1.6Gbps each data lane
- Programmable data types
- Four Virtual Channels
- ECC and CRC generation
- Ultra-low data and control path latency
Applications
- Automotive ADAS
- Rear View Cameras (RVC)
- Surround View Systems (SVS)
- Security and surveillance
- Camera Monitor Systems (CMS)
- Forward Vision Cameras (FC)
- Driver Monitoring Systems (DMS)
- Satellite RADAR, Time of Flight (ToF) and LIDAR sensor modules
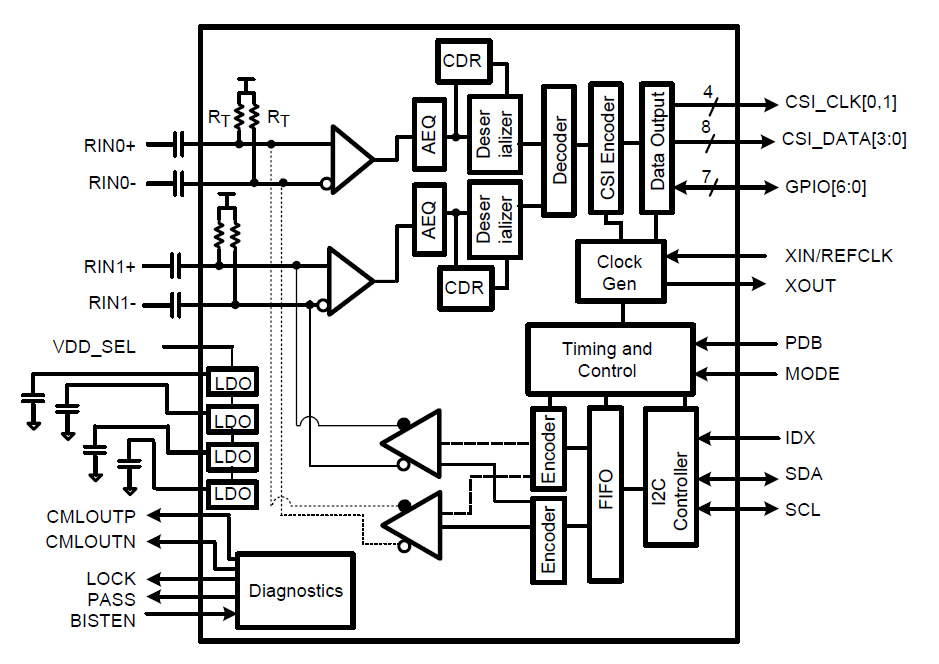
Block Diagram
Videos
Published: 2018-07-13
| Updated: 2025-03-06
