STMicroelectronics STEVAL-CCA027V1 Demonstration Board

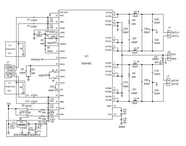
STMicroelectronics STEVAL-CCA027V1 Class-D Audio Amplifier Demonstration Board is designed for the TDA7492 high-power dual BTL class-D audio amplifier. Due to its high efficiency, the device is assembled in PSSO36 and can dissipate the generated heating using a reasonably small heatsink.

On the board, some jumpers allow the configuration of the amplifier to verify all the features, such as single-ended or differential inputs and fixed gain settings. Standby and mute functions are enabled through the microswitches provided.

Features

  • 50W +50W continuous output power @ THD = 10%, RL = 6 Ω, VCC = 25V
  • 40W +40W continuous output power @ THD = 10%, RL = 8 Ω, VCC = 25V
  • 8V to 26V wide single supply operation
  • Four selectable, fixed gain settings (21.6dB, 27.6dB, 31.1dB, and 33.6dB)
  • High efficiency (η = 90%)
  • Differential inputs to minimize common-mode noise
  • Standby and mute features
  • Short-circuit and thermal overload protections
  • Externally synchronizable
  • RoHS compliant

Circuit Schematic

Schematic - STMicroelectronics STEVAL-CCA027V1 Demonstration Board
Published: 2019-10-07 | Updated: 2024-03-14