ROHM Semiconductor BD63910MUV Stepper Motor Driver

ROHM Semiconductor BD63910MUV Stepper Motor Driver is a bipolar low-consumption driver that is driven by a PWM current. This motor driver operates at 36V rated supply voltage and 1A rated output current. The BD63910MUV motor driver adopts CLK-IN and PARA-IN driving mode for the input interface. This motor driver includes full (two kinds)-, half (three kinds)-, quarter (two kinds)-, 1/8-, and 1/16-step modes. The BD63910MUV motor driver from ROHM Semiconductor features the current decay mode switch with the linearly variable FAST/SLOW DECAY ratio. This motor driver incorporates the normal rotation and reverse rotation switching functions. Typical applications include PPC, multi-function printers, laser beam printers, ink-jet printers, monitoring cameras, WEB cameras, sewing machines, photo printers, FAX, scanners, and mini printers.

Features

  • Bipolar low-consumption driver
  • Driven by PWM current
  • Low ON resistance DMOS output
  • CLK-IN and PARA-IN drive mode
  • Built-in spike noise cancel function
  • Full (two kinds)-, half (three kinds)-, quarter (two kinds)-, 1/8-, and 1/16-step modes
  • Freely timing excitation mode switch
  • Current decay mode switch with linearly variable FAST/SLOW DECAY ratio
  • Normal rotation and reverse rotation switching
  • Power save function
  • Built-in logic input pull-down resistor
  • Power-on reset function
  • Thermal Shutdown circuit (TSD)
  • Over-Current Protection circuit(OCP)
  • Under-Voltage Lockout circuit (UVLO)
  • Over-Voltage Lockout circuit (OVLO)
  • Ghost supply prevention that protects against malfunction when the power supply is disconnected
  • Adjacent pins short protection
  • Microminiature, ultra-thin, and high heat-radiation (exposed metal type) package

Applications

  • PPC, multi-function printer, laser beam printer, and ink-jet printer
  • Monitoring camera and WEB camera
  • Sewing machine
  • Photo printer, FAX, scanner, and mini printer
  • Toy and robot

Specifications

  • 8V to 28V supply voltage range
  • 36V VCC (maximum)
  • 1A rated output current (continuous)
  • 1.5A rated output current (peak)
  • 1.3Ω output ON resistance (total of upper and lower resistors)
  • VQFN028V5050 package with 5mm x 5mm x 1mm dimensions

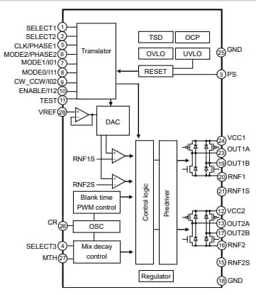
Block Diagram

Block Diagram - ROHM Semiconductor BD63910MUV Stepper Motor Driver

Application Circuit Diagram

Application Circuit Diagram - ROHM Semiconductor BD63910MUV Stepper Motor Driver
Published: 2020-04-14 | Updated: 2024-09-26