Monolithic Power Systems (MPS) MP6610 55V 3A Half-Bridge Power Drivers

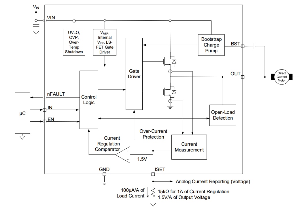
Monolithic Power Systems (MPS) MP6610 55V 3A Half-Bridge Power Drivers offer current measurement and regulation features in a small pin package. The MP6610 features up to 3A of output current across a wide 4V to 55V input voltage range is ideal for driving brushed DC motors, solenoids, and other loads. The device has an internal current-sense circuit that delivers an output voltage proportional to the load current. Additionally, the MP6610 supports cycle-by-cycle current limiting and regulation. All these features do not require the use of a low-ohmic shunt resistor.

The MPS MP6610 55V 3A Half-Bridge Power Drivers incorporates internal diagnostic and protection features, including Open-Load Detection (OLD), Over-Current Protection (OCP), Under-Voltage Lockout (UVLO), and thermal shutdown.

The MP6610 is housed in 8-pin TSOT23-8 and SOIC-8 packages. Due to the small pin spacing, the TSOT23-8 package is only recommended for applications up to 45V unless conformal coating or encapsulation is
used.

Features

  • Wide 4V to 55V operating input voltage
  • Up to 3A output current
  • Internal half-bridge driver
  • Cycle-by-cycle current limiting and regulation
  • Low on resistance:
    • 100mΩ High-side MOSFET (HS-FET)
    • 120mΩ Low-side MOSFET (LS-FET)
  • No control power supply required
  • Simple, versatile logic interfaces
  • Inputs compatible with 2.5V, 3.3V, and 5V logic
  • Open-Load Detection (OLD), Over-Current Protection (OCP), Under-Voltage Lockout (UVLO), and thermal shutdown
  • fault indication output
  • Thermally enhanced package
  • Available in TSOT23-8 and SOIC-8 packages

Applications

  • Solenoid drivers
  • Relay drivers
  • Brushed DC motor drivers

TYPICAL APPLICATION

Application Circuit Diagram - Monolithic Power Systems (MPS) MP6610 55V 3A Half-Bridge Power Drivers

Functional Block Diagram

Block Diagram - Monolithic Power Systems (MPS) MP6610 55V 3A Half-Bridge Power Drivers
Published: 2022-03-01 | Updated: 2023-02-21