Monolithic Power Systems (MPS) EV6602-V-01A Evaluation Board

Monolithic Power Systems (MPS) EV6602-V-01A Evaluation Board is designed to demonstrate the capabilities of the MP6602, a stepper motor driver with a built-in indexer. This MP6602 has an automatic hold current mode that can lower the winding current automatically when the total current is not required to save power. The MP6602 is available in a small QFN-25 (4mm x 5mm) package offering excellent thermal performance, with a temperature rise only about 26°C. This MP6602 features Under-Voltage Lockout (UVLO) protection, Over-Voltage Protection (OVP), and Over-Current Protection (OCP). The MP6602 operates at a 4.5V to 35V input voltage range and 4A maximum current. This MP6602 is ideally used in 3D lasers, copiers, and textile machines.

Features

  • Under-Voltage Lockout (UVLO) protection
  • Over-Voltage Protection (OVP)
  • Over-Current Protection (OCP)
  • Open-Load Detection (OLD)
  • Stall detection
  • Over-Temperature Warning (OTW)
  • Over-Temperature Shutdown (OTS)
  • 4.5V to 35V input voltage range
  • 4A output current

Applications

  • 3D printers
  • Laser printers
  • Copiers
  • Textile machines

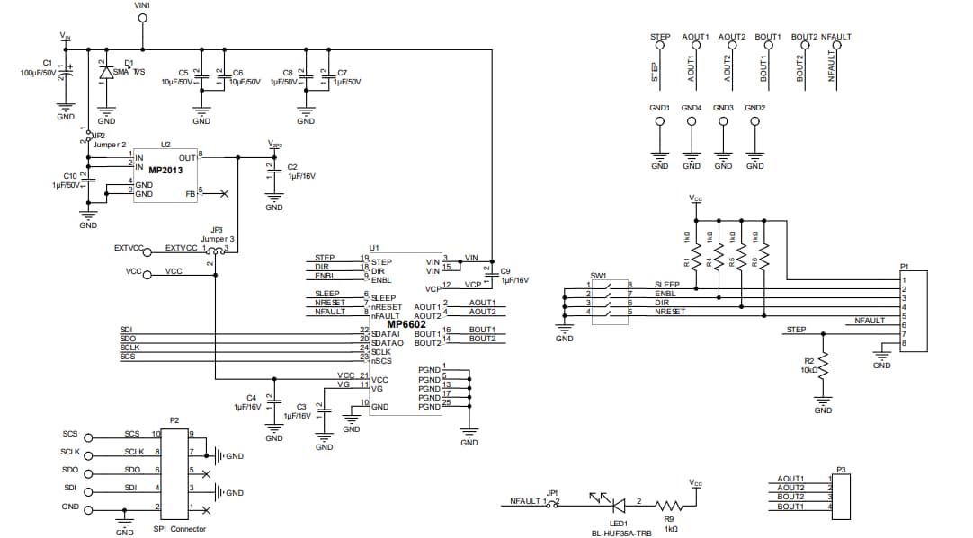
Schematic Diagram

Schematic - Monolithic Power Systems (MPS) EV6602-V-01A Evaluation Board
Published: 2023-10-13 | Updated: 2023-11-05