Diodes Incorporated AP8802 60V 1A LED Step-Down Converter

Diodes Incorporated AP8802 60V 1A LED Step-Down Converters are designed to drive LEDs with a constant current. Diodes Incorporated AP8802 60V 1A LED step-down converter can drive up to 13 LEDs in series from a voltage source of 8V to 60V. Series connection of the LEDs provides identical LED currents resulting in uniform brightness and eliminating the need for ballast resistors. The AP8802 switches at frequency up to 500kHz. This allows the use of small size external component, minimizing the PCB area needed.

This Diodes Incorporated device is designed for a variety of lighting applications, including commercial and industrial, small LCD panel backlight, appliance interior, and architecture detail.

Features

  • LED driving current up to 1A
  • High efficiency up to 95%
  • Operating input voltage up to 60V
  • 5% nominal accuracy
  • High switching frequency up to 700kHz
  • PWM/DC input for dimming control
  • Built-in output open-circuit protection

Applications

  • Commercial and industrial lighting
  • Small LCD panel backlight
  • Appliances interior lighting
  • Architecture detail lighting

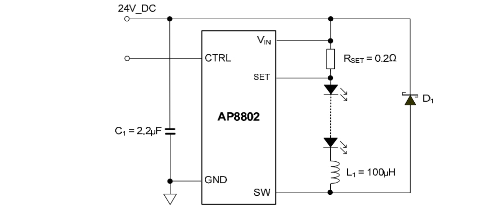
Typical Application Circuit

Application Circuit Diagram - Diodes Incorporated AP8802 60V 1A LED Step-Down Converter
Published: 2010-10-04 | Updated: 2022-03-11