Analog Devices Inc. MAX97220 DirectDrive® Amplifiers

Analog Devices Inc. MAX97220 DirectDrive® Amplifiers can drive line-level loads with 3VRMS into 1kI with a 5V supply and 2VRMS into 600I loads from a 3.3V supply. A headphone load is capable of being driven with 125mW into 32I with a 5V supply. The ICs have an internally fixed 6dB gain or an externally set gain through external resistors. The external gain setting nodes can also configure filters for set-top box applications. The IC has exceptional THD+N over the full audio bandwidth.

Features

  • 125mW output power into 32I with a 5V supply
  • 3VRMS output drive into 1kI with a 5V supply
  • 2VRMS output drive into 600I with a 3.3V supply
  • Fully differential inputs
  • Fixed or externally adjustable gain with no clicks or pops
  • Wide 2.5V to 5.5V operating range
  • DirectDrive outputs eliminate DC-blocking capacitors
  • Flat THD+N, better than 90dB in the audio band
  • 18-Bit SNR performance, 112dB
  • Footprint compatible with the MAX9722

Applications

  • Simple multimedia interfaces
  • Set-top boxes
  • Blu-ray and DVD players
  • LCD televisions
  • Prosumer audio devices

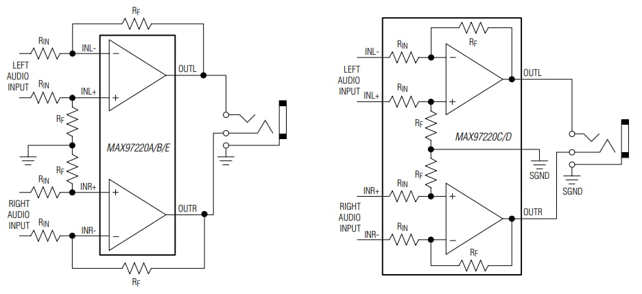
Block Diagram

Block Diagram - Analog Devices Inc. MAX97220 DirectDrive® Amplifiers
Published: 2020-03-23 | Updated: 2024-05-01