Allegro MicroSystems AHV85111 Self-Powered Isolated GaN FET Driver

Allegro MicroSystems AHV85111 Self-Powered Isolated GaN FET Driver is designed to drive GaN FETs in multiple applications and topologies. The AHV85111 integrates an isolated dual positive/negative output bias supply, eliminating the requirement for any external gate drive auxiliary bias supply or high-side bootstrap. The bipolar output rails, with adjustable and regulated positive rail, improve dv/dt immunity, dramatically simplify the system design, and reduce EMI through decreased total common-mode (CM) capacitance.

The Allegro AHV85111 Driver can power a floating switch in any location with a switching power topology. The device has a fast propagation delay and high peak source/sink capability to drive GaN FETs in high-frequency designs efficiently. The device is ideal in applications demanding isolation, level-shifting, or ground separation for noise immunity by implementing high CMTI combined with isolated outputs for both bias power and drive.

The AHV85111 is housed in a compact, low-profile surface-mount NH package. The device provides several protection features, including integrated undervoltage lockout on primary and secondary bias rails and internal pull-down on IN and OUTPD pins. A fast response enables input, overtemperature shutdown, and OUT pulse synchronization with the first IN rising edge after allowing (avoids asynchronous runt pulses).

Videos

Features

  • Transformer isolation barrier
  • Power-thru integrated isolated bias
    • No need for a high-side bootstrap
    • No need for external secondary-side bias
  • AEC-Q100 Grade 2 qualification
  • Bipolar drive output with adjustable regulated positive rail
  • Built-in primary-side 3.3V REF bias output
  • 50ns propagation delay
  • Supply voltage of 10.8V <VDRV <13.2V
  • Enable pin with fast response
  • Undervoltage lockout on primary VDRV and secondary VSEC
  • Continuous ON capability with no need to recycle IN or recharge the bootstrap capacitor
  • CMTI > 100V/ns dv/dt immunity
  • 8.4mm creepage distance
  • Safety regulatory approvals
    • 5kVRMS VISO per UL 1577
    • 8kV pk VIOTM maximum transient isolation voltage
    • 1kV pk maximum working isolation voltage

Applications

  • AC-DC and DC-DC converters, including totem-pole PFC, LLC half-/full-bridge, SR drive, multi-level converters, and phase-shifted full-bridge
  • Automotive, including EV chargers and OBC
  • Industrial, including data center, transportation, robotics, audio, and motors
  • Clean energy, including micro-, string, and solar inverters

Typical Application

Application Circuit Diagram - Allegro MicroSystems AHV85111 Self-Powered Isolated GaN FET Driver

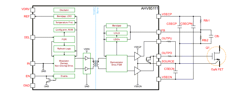
FUNCTIONAL BLOCK DIAGRAM

Block Diagram - Allegro MicroSystems AHV85111 Self-Powered Isolated GaN FET Driver
Published: 2023-11-03 | Updated: 2024-08-23