Allegro MicroSystems A31315 3D Magnetic Position Sensor ICs

Allegro MicroSystems A31315 3D Magnetic Position Sensor ICs are robust, fully integrated 3DMAG™ Hall-effect magnetic position sensor ICs intended to support a wide range of non-contact rotary and linear position measurement in the automotive, industrial, and consumer applications.

The A31315 Sensor ICs integrate vertical and planar Hall-effect elements to detect two out of three magnetic field components (X, Y, and Z).

Utilizing configurable signal processing, linearization, and angle calculation allows the A31315 to accurately resolve the absolute rotary (full 360° and short-stroke <360°) or linear position of a moving magnetic target.

The Allegro MicroSystems A31315 3D Magnetic Position Sensor ICs provide ratiometric analog, PWM, or SENT (SAE J2716) interface options to output the angle between the two factory-selected axes or the field from a single axis. Furthermore, the SENT interface enables the field measurement from both channels to output.

The Sensor ICs are qualified per AEC-Q100 grade 0 and developed per ISO 26262. These standards make the A31315 ideal for demanding automotive safety systems, including transmission and powertrain actuators, pedal position, brake cylinder position, gear shifters, and electronic throttles.

The A31315 is housed as a single die in the SOIC-8 package and a stacked dual die in the TSSOP-14 package for full redundancy applications.

Features

  • 3D Hall-effect magnetic sensor for absolute rotary and linear position sensing applications
  • On-chip angle calculation with configurable signal path and flexibility linearization enables customers to achieve the most stringent accuracy requirements while minimizing end of line programming time
    • Piecewise-linear and binning modes
    • Up to 33-point fixed position
    • Up to 22-point programmable positions
  • Supports SENT (SAE J2716), PWM, and Ratiometric Analog output interface options
  • Developed in accordance with ISO 26262 as a hardware safety element out of context (SEooC) with single die ASIL B and dual die ASIL D capability (pending assessment)
  • AEC-Q100 Grade 0 qualified supports operation in harsh conditions, required for automotive and industrial applications

Videos

Package Layouts

Infographic - Allegro MicroSystems A31315 3D Magnetic Position Sensor ICs

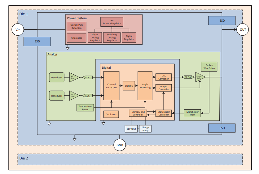
Block Diagram

Block Diagram - Allegro MicroSystems A31315 3D Magnetic Position Sensor ICs
Published: 2022-02-23 | Updated: 2024-08-20