Denmark - Flag Denmark

Incoterms:DDP
All prices include duty and customs fees on select shipping methods.

Please confirm your currency selection:

Danish Kroner
Free shipping on most orders over 550 kr. (DKK).

Euros
Free shipping on most orders over 75 € (EUR).

US Dollars
Free shipping on most orders over $90 (USD).

Bench Talk for Design Engineers

Bench Talk

rss

Bench Talk for Design Engineers | The Official Blog of Mouser Electronics


True Digital Power: Putting the Power Supply User in Control XP Power

(Source: XP Power)

Traditional AC/DC power supply designs had limitations in optimization due to analog control and basic pulse-width modulation at a fixed frequency. This often led to higher component stresses at extreme operating ranges.

Datasheets often showed reduced performance at low input voltages, with limited adjustability around ±10 percent. Advanced features like adjustable output to zero voltage and precise constant current output were found mainly in costly laboratory supplies which sacrificed size and efficiency.

Challenges in Traditional Power Supplies Adjustability and Performance

Control loop response, overload reactions, fault detection thresholds, and control and monitoring signal levels were fixed, causing users to navigate limitations, compromise, and use different power supplies for various products. Upgrades and changes for established products were constrained by power supply capabilities. Even a minor voltage adjustment could require a significant redesign of the power system.

Certain applications, such as dimmable LED constant current loads or programmable output voltages for processes like electrolysis, needed variable power supplies. Custom designs were often the pricey solution in such cases.

Customers shouldn't be constrained by power supply limitations in achieving their end product goals. Power supply manufacturers aimed for versatility, but past technology constraints led to trade-offs in price, size, or efficiency. With the current emphasis on high power density, these trade-offs may now be seen as unacceptable.

‘Digital’ and True Digital Power Conversion

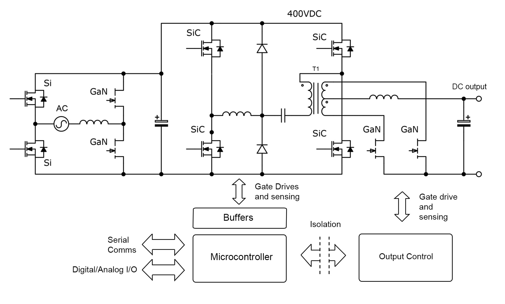
Initially, digital power supplies promised flexible, software-controlled power, but early versions were limited by digital interfaces to traditional electronics and analog controllers. Recent advancements in design and semiconductor technology have improved efficiency and power density, addressing issues over line and load variations. For example, the “totem-pole bridgeless PFC” stage, using wide bandgap semiconductors, achieves over 99 percent peak efficiency, eliminating derating bottlenecks. Modern isolated converter stages, like the “phase-shift full-bridge,” provide wide output ranges, high efficiency, and precise constant current control for a more versatile product (Figure 1).

Figure 1: A typical modern, high-efficiency AC/DC outline with true digital control using a bridgeless PFC stage, phase-shift full-bridge converter, synchronous output rectification, and wide bandgap switches. (Source: XP Power)

Empowering Power Supply Users

In Figure 1, you see a modern AC/DC setup with high efficiency, utilizing true digital control through a bridgeless PFC stage, phase-shift full-bridge converter, synchronous output rectification, and wide bandgap switches.

To achieve optimal performance, these methods require intricate control, made possible by true digital control. Cost-effective controllers like the Arm® Cortex® range use software algorithms to drive all switches, allowing dynamic adjustments of parameters like frequency, PFC phases, and output voltage to enhance efficiency and response.

Modern conversion setups also support bidirectional operation, making it feasible to configure without hardware changes. This is useful for applications like electric vehicle charging and energy back-feeding to the grid.

Streamlined Configuration with Digital Control and Communication

Digital control simplifies the configuration of output voltage and current levels, monitoring, and control characteristics. A serial communications bus (typically I2C with PMBus protocol, or optionally RS232, RS485, CANopen, MODBUS, or SCPI buses) facilitates easy setup through a manufacturer-supplied GUI. Users can experiment with settings and request pre-installed configurations from the manufacturer. With the right controller, functionality can even be changed dynamically during use.

Analog control inputs, like 0V to 5V linear programming for output voltage or current, are usually optional for users who require them (Figure 2).

Figure 2: A digital PSU will often still allow analog programming through an A-D interface. (Source: XP Power)

Case Study: Digital Control in Action

In a real-world example, a manufacturer of electrochemical synthesis equipment faced challenges with their existing PSU, which lacked compatibility with worldwide supplies due to derating issues at low AC nominals. It also had limited functionality and controllability, requiring expensive external hardware and PSU modifications.

XP Power’s HPA1K50 is a 1,500W power supply based on a DSP platform. It operates seamlessly on single-phase 90–264VAC and is suitable for any market. Its digital control does away with the need for extra circuitry and PSU modifications and it has critical features like safe shutdown on signal failure. The settings, verified by the user through the provided GUI, are factory-configured by XP Power before shipping. The customer was able to leverage extra value from the PSU’s I2C bus by interfacing with a credit-card-sized single-board computer. This, in turn, provided a gateway to the user’s cloud network and enabled global monitoring of the end-product power rail performance from a European control center.

Programmable power solutions like the HPA1K5 offer worldwide ITE and medical safety approvals, high power density, and configurable nominal outputs. Similar DSP-enabled products, such as the HPL5K0 and HPT5K0 series, cater to diverse applications with digital control, monitoring capabilities, and fast output slew rates.

Conclusion

The era of software-defined power has arrived, with AC/DC products allowing users to control and optimize output voltage, current, and functionality effortlessly. Users can easily upgrade or reprogram these products for new applications using manufacturer-provided software and GUI, putting them firmly in control without compromising cost and efficiency.

Author

Shravan Govindaraj is XP Power’s Product Marketing Manager. He has over 5 years of experience in technical sales and product marketing across multiple industries including HVAC, electric motors, and power supplies. Shravan joined XP Power in 2022 to develop and implement go-to-market strategies for all XP Power products.

This blog was first published by XP Power and is republished here with permission.



« Back


XP Power is a leading provider of power solutions, including AC-DC power supplies, DC-DC converters, high-voltage power supplies, and EMI filters. XP offers total quality, from in-house design in Asia, Europe, and North America to manufacturing facilities around the world.


All Authors

Show More Show More
View Blogs by Date

Archives